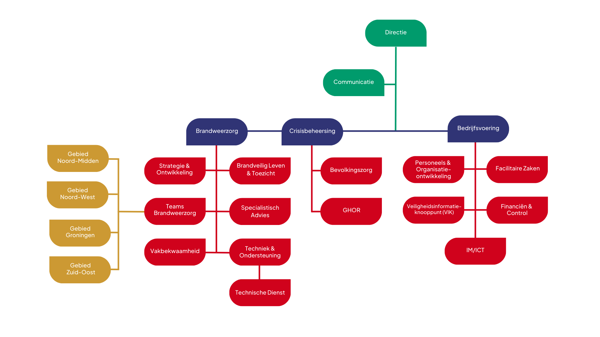
De sector Crisisbeheersing bestaat uit de volgende onderdelen: multidisciplinaire crisisbeheersing, de GHOR (Geneeskundige Hulpverleningsorganisatie in de Regio) en de GKG (Gemeentelijke Kolom Groningen).
De sector werkt aan het voorkomen van een dreigende ramp of een crisis. En als een ramp of een crisis toch plaatsvindt, moeten de inwoners van Groningen kunnen rekenen op professionele hulpverleners die snel klaar staan en weten wat zij moeten doen
We werken samen met verschillende partijen. Dit kunnen hulpverleningsdiensten zijn, zoals brandweer, politie en ambulancedienst. Maar ook bijvoorbeeld gemeenten, waterschappen, defensie en commerciële bedrijven.
De sector Crisisbeheersing zorgt ervoor dat deze partijen goed voorbereid zijn op een ramp of crisis, zodat iedereen weet wat te doen en snel kan handelen. We maken vooraf plannen, leggen afspraken vast, leiden crisisfunctionarissen op en zorgen voor gezamenlijke oefeningen.